Annual Report 2023-2024

On this page

    Message from the Chairperson

    As Chairperson of the Specific Claims Tribunal, it is my pleasure to present the annual report for fiscal year 2023–2024.

    I would like to take this opportunity to highlight two significant ways in which the Tribunal differs from a court of law when it comes to resolving disputes between the Crown and First Nations in Canada: the first is the Tribunal’s ability to receive oral history as evidence; and the second is the inapplicability of limitations periods or the doctrine of laches to claims that come before the Tribunal.

    The Supreme Court of Canada has determined that to receive oral history as evidence in a court of law it must fulfill a three-part test: it must be useful to prove a relevant fact, it must be reasonably reliable, and its prejudicial effects must not outweigh its probative value. Compared to the courts, the Tribunal has much greater latitude to receive oral history evidence: according to section 13 of the Specific Claims Tribunal Act, the Tribunal has the power to “receive and accept any evidence, including oral history, and other information … whether or not that evidence or information is or would be admissible in a court of law”.

    But it does not end there: the Tribunal has shown a deep commitment to not only receive oral history as evidence, but use it in the dispute resolution process. The Tribunal begins almost every claim it hears with an oral history evidence hearing held in the community of the First Nation making the claim. We choose to do this because the Indigenous perspective is important to determine disputes between the Crown and First Nations in Canada, and oral history may be the only way to get that perspective. These hearings—and I say this from experience—are often among the most meaningful experiences the Tribunal’s members have had in their judicial careers, and the information gathered through oral history evidence is crucial to the Tribunal’s decision making.

    In courts of law, statutory limitations periods or the doctrine of laches can bar a remedy in a First Nation’s claim against the Crown. Even if a First Nation can prove that a wrong occurred in the past, courts may be bound to rule that too much time has passed to remedy the wrong, leaving First Nations without justice for longstanding claims. This was the case in the recent decision of the Supreme Court of Canada, Shot Both Sides v. Canada, 2024 SCC 12. In that decision, although the Court declared that the Crown dishonourably breached the treaty land entitlement provisions of Treaty No. 7 by providing the Blood Tribe with significantly less land than it was entitled to receive, no compensation was available due to Alberta’s Limitation of Actions Act. The Tribunal, however, is not subject to limitations or laches. In fact, section 19 of the Specific Claims Tribunal Act goes so far as to say that the Tribunal “shall not” consider any rule or doctrine that would limit claims simply “because of the passage of time or delay”.

    This is a unique characteristic of the Tribunal, and an important aspect of the Tribunal’s mandate for reconciliation. Without access to justice for past wrongs, reconciliation between the Crown and First Nations in Canada is impossible. The Tribunal’s ability to compensate First Nations claimants decades, even centuries, after a wrong has been committed means it can deliver justice whether it would be possible in a court or not.

    I encourage you to look carefully through this annual report to see the many other ways the Tribunal is committed to both justice and reconciliation. 

    Finally, I want to thank my fellow members as well as Tribunal staff for all their efforts during the past fiscal year. The dedication and determination of these accomplished professionals is unparalleled.

    Justice Victoria Chiappetta
    Chairperson, Specific Claims Tribunal

    About the Tribunal

    Overview

    The Tribunal was established on October 16, 2008. It is part of the federal government’s Justice at Last policy and the product of a historic joint initiative with the Assembly of First Nations aimed at accelerating the resolution of specific claims to provide justice for First Nations claimants and certainty for government, industry, and all Canadians.

    The specific claims process commences when a First Nation submits a claim to the Minister of Crown-Indigenous Relations, to determine whether the claim will be accepted for negotiation. The Specific Claims Branch of the Ministry reviews the claim and departmental legal counsel prepare a legal opinion. A recommendation then goes to the Minister of Crown-Indigenous Relations.  

    The Tribunal has jurisdiction over claims that are not accepted for negotiation within three years or, if accepted, have been in negotiation for three years without reaching a settlement.  Proceedings before the Tribunal are neither an appeal nor a review of the Minister of Crown-Indigenous Relation’s decision. 

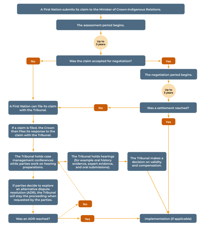
    The flow chart below provides a general view of the specific claims process.

    Description of the Specific Claims Process

    This diagram outlines the steps in the specific claims process. It begins when the First Nation submits its claim to the Minister of Crown-Indigenous Relations. The assessment period then starts, which can take up to three years.

    If the Minister does not accept the claim for negotiation, the First Nation can file its claim with the Tribunal. The Crown will then file its response. Afterward, the parties will work on hearing preparations while the Tribunal holds case management conferences. Once hearings on validity and compensation are held, the Tribunal will render its decision(s). If at any point during the proceedings, the parties decide to explore an alternative dispute resolution (ADR), the Tribunal will stay the proceedings upon request of the parties. If a settlement is reached through an ADR, it moves forward to implementation. If a settlement is not reached, the parties return to the proceedings before the Tribunal.

    If the Minister  accepts the claim for negotiation, the negotiation process begins. If a settlement is reached, it moves forward to implementation. If, after three years, no negotiated settlement has been reached, the First Nation can file its claims with the Tribunal. 

    What is a Specific Claim?

    Specific claims can include alleged breaches of the Crown’s legal obligations about treaties, reserve lands and resources, or First Nations’ trust funds. The Tribunal is empowered to compensate First Nations claimants for these breaches up to a maximum of $150 million. More particularly, specific claims are compensable claims related to: 

    • a failure to fulfill a legal obligation of the Crown to provide lands or other assets under a treaty or another agreement between the First Nation and the Crown;
    • a breach of a legal obligation of the Crown under any legislation “pertaining to Indians or lands reserved for Indians”;
    • an illegal lease or disposition of reserve lands;
    • a breach of a legal obligation from the provision or non-provision of reserve lands;
    • the Crown’s administration of reserve lands, “Indian moneys”, or other First Nations’ assets;
    • a failure to provide adequate compensation for reserve lands that the Crown or any of its agencies has taken or damaged under legal authority; or
    • fraud by employees or agents of the Crown with the acquisition, leasing, or disposition of reserve lands.

    The Tribunal’s Work

    The claims that come before the Tribunal are often complex on the facts and on application of the law. Many claims, even if relatively straightforward, go to a full hearing on the merits of validity and, if found valid, compensation. Preliminary applications about jurisdiction, the admissibility of evidence, and other matters often arise. The record frequently includes oral history evidence, expert witness evidence, and voluminous documentary evidence, sometimes spanning well over a century. 

    The process before the Tribunal reflects stakeholders’ interests and needs, and the objective of reconciliation. Hearings in communities of First Nations claimants are an essential part of the process. This is not the norm in court proceedings, where the stakeholders must attend at a courthouse to access the proceeding as participants or observers. Thus, it is not possible for the Tribunal to schedule back-to-back hearings with court-like efficiency.

    Accommodating Cultural Diversity

    The Specific Claims Tribunal Act provides, at section 13, that the Tribunal may “take into consideration cultural diversity in developing and applying its rules of practice and procedure”. The list below shows how the Tribunal has developed expertise in carrying out adjudicative proceedings that are culturally sensitive without compromising the integrity of the process.

    Oral History Hearings

    These hearings, held in First Nations’ communities, are often scheduled as early as possible in the life cycle of a claim before the Tribunal, to recognize the importance of preserving the testimony of Elders. They are an essential part of the process and are reconciliatory.

    In some cases, the Tribunal may accept a truth-telling ceremony given by a group of Elders as an alternative to the swearing-in or affirmation of evidence before testimony is given.

    Site Visits

    The presiding member will, when requested, travel to a First Nation’s territory along with the parties, Tribunal staff, and community members to view the land that is the subject of a claim.

    Ceremonies

    Members of a First Nation’s community will often conduct opening and closing ceremonies prior to, or after, proceedings before the Tribunal. The Tribunal welcomes requests to participate in such ceremonies. Examples of these ceremonies include long house ceremonies involving song and dance, drumming ceremonies, smudging, and pipe ceremonies.

    Prayers 

    Welcome prayers are often offered at the outset of a hearing by a Chief, Elder, or other designate.

    Accommodating Language

    The Tribunal welcomes witnesses who wish to testify in their own languages, with the assistance of qualified interpreters. This is a regular aspect of Tribunal hearings.

    In addition to the above, the Tribunal encourages ongoing professional development for Tribunal members and staff on matters about cultural diversity. 

    2023–2024 in Review

    Our People

    Tribunal Members

    The Specific Claims Tribunal Act states that the Tribunal must consist of no more than six full-time members; or any number of part-time members, or a combination of full-time and part-time members, so long as the combined time devoted to their functions and duties does not exceed the combined time of six full-time members.

    The Governor in Council establishes a roster of six to eighteen superior court judges to act as members of the Tribunal. The Governor in Council appoints the Chairperson and other Tribunal members from the roster. Each member of the Tribunal may serve up to two consecutive terms of five years each, for a maximum of ten years in total, provided that they remain superior court judges for the duration of their term at the Tribunal.

    The Tribunal began fiscal year 2023–2024 with four members, mostly part-time. The Tribunal members who held office during the fiscal year are as follows:

    Tribunal Member

    Appointment Date

    Term Expiry

    Full-time or Part-time

    Justice V. ChiappettaDecember 11, 2020December 11, 2025Full-time (Chairperson)
    Justice T. DucharmeApril 13, 2021April 13, 2026Part-time (Member)
    Justice D. MacDonaldApril 19, 2022April 19, 2027Part-time (Member)
    Justice D. RoyMay 26, 2022May 26, 2027Part-time (Member)

    Organizational Structure

    The Chairperson of the Tribunal is a full-time member who, according to the Specific Claims Tribunal Act, supervises and directs the work of the Tribunal. This includes the allocation of work amongst the other members of the Tribunal, as well as the performance of the functions and duties of the Tribunal itself. The Chairperson, however, does not directly supervise members of the Tribunal or anyone else: each member, per the law and legal tradition, is an independent decision maker.

    Legal counsel at the Tribunal support members on legal questions. Legal counsel are employees of the Administrative Tribunals Support Service of Canada (ATSSC), but function within legal norms of independence, which includes the primacy of duty to the Tribunal. 

    The ATSSC also provides the Tribunal with significant support through the Registry. The Registrar supervises and distributes the work between the Senior Registry Officers. The Senior Registry Officers are responsible for a wide variety of tasks both during a hearing and in between hearings. They file documents that the parties send, schedule hearings and case management conferences, book and prepare venues for in-person hearings, manage videoconference resources for virtual hearings, and register and record evidence presented at a hearing. Senior Registry Officers also ensure that hearings are sound recorded: they transport sound equipment—microphones, cables, recording devices—into often remote areas, and ensure its proper operation.

    The Tribunal receives services from a full-time editor who not only ensures that decisions, orders, endorsements and other communications are well-structured, intelligible, and match the Tribunal’s established style, but she also manages the translation of decisions, the dissemination of decisions and communications, website content, and the annual report.

    In addition, the ATSSC also provides office accommodation, hearing venues, IT services, and many other tools and services needed to support Tribunal operations. Finally, as with other tribunals serviced by the ATSSC, there is an assigned executive director responsible for the provision of services, supported by an administrative assistant.

    The Tribunal is at the required staffing level to effectively function in terms of administration. The Tribunal receives services from 11 public servant positions. Of those, seven positions are shared with other tribunals serviced by the ATSSC, and one position is vacant.

    Finances

    In fiscal year 2023–2024, the Tribunal had adequate financial resources to effectively manage its caseload. Financial resources come from the ATSSC’s integrated budget. More information on financial resources is available on the ATSSC website under the Reports section.

    The Tribunal’s Hearing Room and Ceremonial Room

    In last year’s annual report, the Tribunal announced that it would be moving offices from 427 Laurier Avenue to 344 Slater Street in Ottawa. The decision stemmed from changing organizational needs: not only are the Tribunal’s members and much of its staff located far from the National Capital Region, but its commitment to travelling to claimants’ communities has meant that the Tribunal’s purpose-built hearing room has been significantly underutilized, holding only two in-person hearings in Ottawa in the past 13 years. 

    An issue which arose, however, is that in addition to the purpose-built hearing room, a purpose-built ceremonial room made up part of the Tribunal’s offices. This room was intended to facilitate cultural and ceremonial activities for First Nations participating in hearings at the Tribunal’s offices but, like the hearing room itself, was significantly underutilized. The Tribunal heard from stakeholders that, partly due to the rarity of such a space in the National Capital Region, the ceremonial room should be maintained and made available to Indigenous groups in Ottawa that require it, despite the fact that it had been underutilized in the past.

    In the fall of 2023, the Tribunal facilitated a meeting between the Assembly of First Nations and the ATSSC—which manages the Tribunal’s offices—to see if a solution could be reached. That meeting led to a subsequent meeting in early 2024 between the Assembly of First Nations, the ATSSC, and Public Services and Procurement Canada—which manages all government office space—in an effort to save the room. 

    Ultimately, however, Public Services and Procurement Canada has decided to decommission the ceremonial room.

    The Tribunal understands that this decision will come as a disappointment to many of its stakeholders, and the Tribunal shares in that disappointment. Despite this decision, the Tribunal has always been, and will remain, committed to facilitating ceremony for First Nations claimants wherever a hearing is located. The Tribunal encourages First Nations claimants to raise ceremonial needs with the presiding member at their earliest convenience.

    Caseload

    Geographical Distribution

    One new claim was filed with the Tribunal in fiscal year 2023–2024, bringing the total of claims filed with the Tribunal since it opened its doors in 2011 to 144 claims. The geographic distribution of all claims is as follows:

    Geographic distribution of all claims
    • British Columbia - 45 claims
    • Alberta - 23 claims
    • Saskatchewan - 38 claims
    • Manitoba - 9 claims
    • Ontario - 8 claims
    • Quebec - 18 claims
    • New Brunswick - 3 claims

    Case Management

    The Tribunal case manages all of its claims. On March 31, 2024, 67 claims had closed, leaving 77 claims before the Tribunal. In fiscal year 2023–2024, the Tribunal held a total of 79 case management conferences, for which 76 endorsements were issued. In the same year, the Tribunal was also called upon to issue 116 orders to address interim matters, which represents an increase of 68% in orders issued in the past five years.

    Alternate Outcomes

    An objective of the Specific Claims Tribunal Act is to “create conditions that are appropriate for resolving valid claims through negotiations”. Although the Tribunal continued to offer Tribunal member-led mediation services when an interest in mediation is raised by a party or both parties, the preferred route to settlement of claims is negotiation.

    As of March 31, 2024, approximately 51% of active claims before the Tribunal, that is 39 claims, were stayed further to the parties’ request to allow them to actively pursue alternative dispute resolution, mainly through negotiations.

    The Tribunal saw 11 claims reach final settlement in fiscal year 2023–2024, as well as three claims settle the preliminary stage of the claim by consent order. This brings the total of claims settled between the parties to 47, and a total of 17 active claims having been resolved at the preliminary stage of the claim.

    Overall, the Tribunal remains concerned about the time it is taking to conclude claims. On one hand, negotiation is the preferred means to resolve claims. On the other, the unduly lengthy process of negotiation militates against claims being resolved in a timely way and, if negotiations fail, may result in claims not being heard for many years after being filed with the Tribunal.

    Jurisprudence

    In fiscal year 2023–2024, the Tribunal held seven hearings, for a total of 240 hearings since it opened its doors in 2011. The Tribunal released three decisions: one on compensation, one on an application and one on validity. Below is a summary of these decisions. 

    Lac La Ronge Band and Montreal Lake Cree Nation v. His Majesty the King in Right of Canada, 2023 SCTC 4

    Atypically at the Tribunal, this decision is part of a bifurcated compensation phase. In the validity decision, former Tribunal member Whalen J. found that the Crown had breached its fiduciary duty to the Lac La Ronge Band and Montreal Lake Cree Nation by not collecting and remitting sufficient royalties for timber that had been taken from Indian Reserve No. 106A, and by not protecting the timber from theft. The issue, in terms of compensation, is that because no inventory of the timber was taken at the time of its surrender, it was impossible to know how much timber had been stolen, or the value of it. In this subphase of the compensation phase, the only question in front of the Tribunal was how much timber existed on the reserve at the time of its ostensible surrender in 1904.

    The Tribunal accepted and relied upon the evidence of expert forester Greg Scheifele to determine the amount. He utilized the available historic record, soil sampling, measurements of existing trees, aerial photography post-1940, reference guides to tree growth for the area, and other resources to estimate that 55,465,000 board feet of white spruce timber was present on the reserve in 1904.

    Innu First Nation of Pessamit v. His Majesty the King in Right of Canada, 2023 SCTC 5

    In this matter, the Innu First Nation of Pessamit filed an application for an award of costs following the Tribunal’s decision to dismiss the Crown’s amended application for particulars. The Tribunal seized the opportunity to reiterate its general practice, established in Big Grassy (Mishkosiimiiniiziibing) First Nation (Indian Band) v. Her Majesty the Queen in Right of Canada, 2012 SCTC 6, of not awarding costs except in cases where there has been conduct that constitutes an abuse of process, impedes the resolution of the claim, or is reprehensible, egregious, or outrageous. The Tribunal found that the Innu First Nation of Pessamit did not demonstrate that this case contained all the elements required to break from the Tribunal’s usual practice and dismissed the application.

    Ahousaht First Nation v. His Majesty the King in Right of Canada, 2024 SCTC 1

    In this decision, the Tribunal held that the Crown breached its fiduciary duty to the Ahousaht First Nation in the reserve creation process in British Columbia, in two ways. First, the Crown failed to investigate whether an Ahousaht settlement was present at a site prior to a pre-emption application filed by a settler in 1912: the presence of such a settlement, under the Land Act, precluded a settler from pre-empting the land. Second, the Crown failed to act diligently about the Ahousaht First Nation’s two requests for reserve land, in 1914 and 1922, to a Royal Commission set up for the purposes of investigating reserve claims—the McKenna-McBride Commission—and a later review of the commission’s findings, the Ditchburn-Clark Review Committee.

    Statistical Overview

    The following statistical table contains a summary of the Tribunal’s work during fiscal year 2023–2024 and since it opened its doors in 2011.

     

    Total in fiscal year
    2023–2024

    Total since the Tribunal opened its doors 

    Hearings held

    7

    240

    Case management conferences held

    79

    1,945

    Decisions issued

    3

    95

    Orders issued

    116

    754

    Endorsements issued 

    76

    1,430

    Looking Ahead to 2024–2025

    Continuing to Encourage Restorative Justice

    The Tribunal continues to monitor—and encourage—collaboration between the Assembly of First Nations and the federal government to jointly reform the specific claims process. Although this collaboration may change the way the Tribunal conducts its business in the future, for now it is business as usual: the Tribunal continues to receive new claims, hear evidence at hearings across the country, and release decisions. 

    While the Tribunal has noticed and is encouraged that an increasing number of claims before the Tribunal lead to settlement, the Tribunal remains an important backstop to the specific claims process, available to eligible First Nations to have their claims determined.

    Updating the Tribunal’s Practice Directions

    The Tribunal is pleased to announce that in fiscal year 2024-2025 it will update its Practice Directions. 

    Practice Directions augment both the Specific Claims Tribunal Act and the Specific Claims Tribunal Rules of Practice and Procedure. Currently, they provide additional—and often detailed—instructions to parties on topics such as the service of claims, proof of service, access to audio recordings, filings, formatting of written submissions, subpoenas, mediation, and settlement. The new Practice Directions will continue to provide these additional instructions, but the Tribunal hopes that the revisions will make them easier to understand, and easier to utilize.