Annual Report 2024-2025

On this page

    Message from the Chairperson

    As Chairperson of the Specific Claims Tribunal, it is my pleasure to present the annual report for fiscal year 2024–2025.

    Over the past year, the Tribunal experienced an increase in the number of claims filed, hearings held, and decisions rendered. Although in some ways this increase is disappointing—because it highlights the significant number of unresolved claims—the Tribunal remains proud to serve as a key part of the Government of Canada’s reconciliation strategy. The Tribunal is especially proud to have the trust of the First Nations that choose to appear before it.

    Lately, I have been thinking a lot about the Tribunal’s relationship with First Nations. For over a decade, the Tribunal has been honoured to participate meaningfully in the lives of First Nations and their members, especially within their communities. Members and staff have participated in pipe ceremonies, joined communities in prayer, and learned about the physical, spiritual, and legal significance of particular foods, plants, and water. They have also learned about ancient spiritual and political practices and their continuity with contemporary practices, and have participated in sacred fires. The Tribunal has engaged in these experiences in both formal and informal settings: our members and staff report learning from and appreciating time spent sharing meals with community members just as much as participating in ceremonies and organized activities.

    Looking ahead, the Tribunal is committed in deepening its engagement with, and understanding of, Indigenous nations in Canada, both culturally and legally. Over the next few years, the Tribunal intends to incorporate more Indigenous culture and legal values into its processes, including decision making, and hopes to work closely with stakeholders to guide and support this effort. The Tribunal has significant and independent control over its rules and procedures, and intends to use this discretion to reflect the legal and cultural values of the First Nations it visits in the decisions it makes about their claims.

    To support this work, the Tribunal has recently reconstituted its Advisory Committee, which includes external stakeholders from First Nations, the Department of Justice, and the Specific Claims Branch, and intends to meet more frequently to help advance these goals. This will not be an easy or straightforward process. The Tribunal acknowledges the multitude of Indigenous nations within Canada and the uniqueness of their legal and cultural values, as well as the challenges involved in identifying and applying law cross-culturally.

    The Tribunal’s mandate is to promote reconciliation between First Nations and the Crown, in the interests of all Canadians. While this is a challenging responsibility, the Tribunal’s history shows that we have consistently embraced challenges, not shied away from them. We will continue to approach this work in a spirit of hope and resilience, and we look forward to meeting the future as we continue this important journey together.

    Justice Victoria Chiappetta
    Chairperson, Specific Claims Tribunal

    About the Tribunal

    Overview

    The Tribunal was established on October 16, 2008. It is part of the federal government’s Justice at Last policy and the product of a historic joint initiative with the Assembly of First Nations aimed at accelerating the resolution of specific claims to provide justice for First Nations claimants and certainty for government, industry, and all Canadians.

    The specific claims process commences when a First Nation submits a claim to the Minister of Crown-Indigenous Relations, to determine whether the claim will be accepted for negotiation. The Specific Claims Branch of the Ministry reviews the claim and departmental legal counsel prepare a legal opinion. A recommendation then goes to the Minister of Crown-Indigenous Relations.  

    The Tribunal has jurisdiction over claims that are not accepted for negotiation within three years or, if accepted, have been in negotiation for three years without reaching a settlement. Proceedings before the Tribunal are neither an appeal nor a review of the Minister of Crown-Indigenous Relations’ decision. 

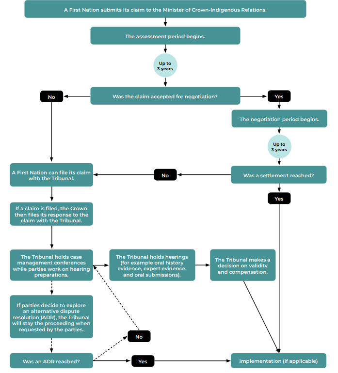
    The flow chart below provides a general view of the specific claims process.

    Description of the Specific Claims Process

    This diagram outlines the steps in the specific claims process. It begins when the First Nation submits its claim to the Minister of Crown-Indigenous Relations. The assessment period then starts, which can take up to three years.

    If the Minister does not accept the claim for negotiation, the First Nation can file its claim with the Tribunal. The Crown will then file its response. Afterward, the parties will work on hearing preparations while the Tribunal holds case management conferences. Once hearings on validity and compensation are held, the Tribunal will render its decision(s). If at any point during the proceedings, the parties decide to explore an alternative dispute resolution (ADR), the Tribunal will stay the proceedings upon request of the parties. If a settlement is reached through an ADR, it moves forward to implementation. If a settlement is not reached, the parties return to the proceedings before the Tribunal.

    If the Minister  accepts the claim for negotiation, the negotiation process begins. If a settlement is reached, it moves forward to implementation. If, after three years, no negotiated settlement has been reached, the First Nation can file its claims with the Tribunal. 

    What is a specific claim?

    Specific claims can include alleged breaches of the Crown’s legal obligations about treaties, reserve lands and resources, or First Nations’ trust funds. The Tribunal is empowered to compensate First Nations claimants for these breaches up to a maximum of $150 million. More particularly, specific claims are compensable claims related to: 

    • a failure to fulfill a legal obligation of the Crown to provide lands or other assets under a treaty or another agreement between the First Nation and the Crown;
    • a breach of a legal obligation of the Crown under any legislation “pertaining to Indians or lands reserved for Indians”;
    • an illegal lease or disposition of reserve lands;
    • a breach of a legal obligation from the provision or non-provision of reserve lands;
    • the Crown’s administration of reserve lands, “Indian moneys”, or other First Nations’ assets;
    • a failure to provide adequate compensation for reserve lands that the Crown or any of its agencies has taken or damaged under legal authority; or
    • fraud by employees or agents of the Crown with the acquisition, leasing, or disposition of reserve lands.

    The Tribunal’s work

    The claims that come before the Tribunal are often complex on the facts and on application of the law. Many claims, even if relatively straightforward, go to a full hearing on the merits of validity and, if found valid, compensation. Preliminary applications about jurisdiction, the admissibility of evidence, and other matters often arise. The record frequently includes oral history evidence, expert witness evidence, and voluminous documentary evidence, sometimes spanning well over a century. 

    The process before the Tribunal reflects stakeholders’ interests and needs, and the objective of reconciliation. Hearings in communities of First Nations claimants are an essential part of the process. This is not the norm in court proceedings, where the stakeholders must attend at a courthouse to access the proceeding as participants or observers. Thus, it is not possible for the Tribunal to schedule back-to-back hearings with court-like efficiency.

    Accommodating cultural diversity

    The Specific Claims Tribunal Act provides, at section 13, that the Tribunal may “take into consideration cultural diversity in developing and applying its rules of practice and procedure”. The list below shows how the Tribunal has developed expertise in carrying out adjudicative proceedings that are culturally sensitive without compromising the integrity of the process.

    Oral history hearings 

    These hearings, held in First Nations’ communities, are often scheduled as early as possible in the life cycle of a claim before the Tribunal, to recognize the importance of preserving the testimony of Elders. They are an essential part of the process and are reconciliatory.  

    In some cases, the Tribunal may accept a truth-telling ceremony given by a group of Elders as an alternative to the swearing-in or affirmation of evidence before testimony is given. 

    Site visits 

    The presiding member will, when requested, travel to a First Nation’s territory along with the parties, Tribunal staff, and community members to view the land that is the subject of a claim.

    Ceremonies

    Members of a First Nation’s community will often conduct opening and closing ceremonies prior to, or after, proceedings before the Tribunal. The Tribunal welcomes requests to participate in such ceremonies. Examples of these ceremonies include long house ceremonies involving song and dance, drumming ceremonies, smudging, and pipe ceremonies.

    Prayers 

    Welcome prayers are often offered at the outset of a hearing by a Chief, Elder, or other designate.

    Accommodating language 

    The Tribunal welcomes witnesses who wish to testify in their own languages, with the assistance of qualified interpreters. This is a regular aspect of Tribunal hearings.

    In addition to the above, the Tribunal encourages ongoing professional development for Tribunal members and staff on matters about cultural diversity. 

    2024–2025 in review

    Our people

    Tribunal members

    The Specific Claims Tribunal Act states that the Tribunal must consist of no more than six full-time members; or any number of part-time members, or a combination of full-time and part-time members, so long as the combined time devoted to their functions and duties does not exceed the combined time of six full-time members.

    The Governor in Council establishes a roster of six to eighteen superior court judges to act as members of the Tribunal. The Governor in Council appoints the Chairperson and other Tribunal members from the roster. Each member of the Tribunal may serve up to two consecutive terms of five years each, for a maximum of ten years in total, provided that they remain superior court judges for the duration of their term at the Tribunal.

    The Tribunal began fiscal year 2024–2025 with four members, mostly part-time. The Tribunal members who held office during the fiscal year are as follows:

    Tribunal MemberAppointment DateTerm ExpiryFull-time or Part-time
    Justice V. ChiappettaDecember 11, 2020December 11, 2025Full-time (Chairperson)
    Justice T. DucharmeApril 13, 2021April 13, 2026Part-time (Member)
    Justice D. MacDonaldApril 19, 2022April 19, 2027Part-time (Member)
    Justice D. RoyMay 26, 2022May 26, 2027Part-time (Member)

    Organizational structure

    The Chairperson of the Tribunal is a full-time member who, according to the Specific Claims Tribunal Act, supervises and directs the work of the Tribunal. This includes the allocation of work amongst the other members of the Tribunal, as well as the performance of the functions and duties of the Tribunal itself. The Chairperson, however, does not directly supervise members of the Tribunal or anyone else: each member, per the law and legal tradition, is an independent decision maker. 

    Legal counsel at the Tribunal support members on legal questions. Legal counsel are employees of the Administrative Tribunals Support Service of Canada (ATSSC), but function within legal norms of independence, which includes the primacy of duty to the Tribunal.

    The ATSSC also provides the Tribunal with significant support through the Registry. The Registrar supervises and distributes the work between the Senior Registry Officers. The Senior Registry Officers are responsible for a wide variety of tasks both during a hearing and in between hearings. They file documents that the parties send, schedule hearings and case management conferences, book and prepare venues for in-person hearings, manage videoconference resources for virtual hearings, and register and record evidence presented at a hearing. Senior Registry Officers also ensure that hearings are sound recorded: they transport sound equipment—microphones, cables, recording devices—into often remote areas, and ensure its proper operation.

    The Tribunal receives services from a full-time editor who not only ensures that decisions, orders, endorsements and other communications are well-structured, intelligible, and match the Tribunal’s established style, but she also manages the translation of decisions, the dissemination of decisions and communications, website content, and the annual report.

    In addition, the ATSSC also provides office accommodation, hearing venues, IT services, and many other tools and services needed to support Tribunal operations. Finally, as with other tribunals serviced by the ATSSC, there is an assigned executive director responsible for the provision of services, supported by an administrative assistant.

    The Tribunal is at the required staffing level to effectively function in terms of administration. The Tribunal receives services from 12 public servant positions. Of those, eight positions are shared with other tribunals serviced by the ATSSC.

    Finances

    In fiscal year 2024–2025, the Tribunal had adequate financial resources to effectively manage its caseload. Financial resources come from the ATSSC’s integrated budget. More information on financial resources is available on the ATSSC website under the Reports section.

    Caseload

    Geographical distribution

    Ten new claims were filed with the Tribunal in fiscal year 2024–2025, bringing the total number of claims filed since it began operating in 2011 to 154 claims. The geographic distribution of all claims is as follows:

    Details
    • British-Columbia: 48 claims
    • Alberta: 23 claims
    • Saskatchewan: 44 claims
    • Manitoba: 10 claims
    • Ontario: 8 claims
    • Quebec: 18 claims
    • New Brunswick: 3 claims

    Case management

    The Tribunal case manages all of its claims. On March 31, 2025, 84 claims had closed, leaving 70 claims before the Tribunal. In fiscal year 2024–2025, the Tribunal held a total of 74 case management conferences, for which 66 endorsements were issued. In the same year, the Tribunal was also called upon to issue 104 orders to address interim matters.

    Alternate outcomes

    An objective of the Specific Claims Tribunal Act is to “create conditions that are appropriate for resolving valid claims through negotiations”. Although the Tribunal continued to offer mediation led by one of its members whenever one or both parties expressed interest in mediation, the preferred route to settling claims is through negotiation.

    As of March 31, 2025, approximately 44% of active claims before the Tribunal, that is 31 claims, were stayed further to the parties’ request to allow them to actively pursue alternative dispute resolution, mainly through negotiations.

    The Tribunal saw 15 claims reach final settlement in fiscal year 2024–2025. This brings the total of claims settled between the parties to 62.

    Overall, the Tribunal remains concerned about the time it is taking to conclude claims. On one hand, negotiation is the preferred means to resolve claims. On the other, the unduly lengthy process of negotiation militates against claims being resolved in a timely way and, if negotiations fail, may result in claims not being heard for many years after being filed with the Tribunal.

    Jurisprudence

    In fiscal year 2024–2025, the Tribunal held 11 hearings, bringing the total to 251 hearings since it began operating in 2011. During the fiscal year, the Tribunal issued seven decisions: six related to applications and one on the merits. A summary of these decisions is provided below. 

    Okanagan Indian Band v. His Majesty the King in Right of Canada, 2024 SCTC 2

    The Ktunaxa Nation Council, a governing body of the four Ktunaxa First Nations, applied for party status or, in the alternative, intervenor status, in the claim filed by the Okanagan Indian Band. In this matter, the Okanagan Indian Band asserts that the Crown breached its legal duties when it failed to honour the wishes of the Arrow Lakes Band and the Okanagan Indian Band to amalgamate the two First Nations in 1952. The Okanagan Indian Band asserts that the breach deprived the Okanagan Indian Band of the use and benefit of the Arrow Lakes Reserve and band assets.

    The Tribunal dismissed the application for three reasons. First, the Tribunal determined that the Ktunaxa Nation Council did not have standing: under the Specific Claims Tribunal Act, only a First Nation can be added as a party, and only a First Nation or a person can intervene—the Ktunaxa Nation Council is not a First Nation, nor is it a “person” for the purposes of intervention. Second, the Tribunal determined that adding the Ktunaxa Nation Council to the claim would unduly broaden the issues and detract from the case as pleaded by the parties. Third, the Tribunal determined that the Ktunaxa Nation Council did not have a direct interest in the claim, in the sense that it would not be directly affected by the outcome.

    Okanagan Indian Band v. His Majesty the King in Right of Canada, 2024 SCTC 3

    The Autonomous Sinixt applied for party status or, in the alternative, intervenor status in the claim filed by the Okanagan Indian Band. As noted above, in this matter the Okanagan Indian Band asserts that the Crown breached its legal duties when it failed to honour the wishes of the Arrow Lakes Band and the Okanagan Indian Band to amalgamate the two First Nations in 1952. The Okanagan Indian Band asserts that the breach deprived the Okanagan Indian Band of the use and benefit of the Arrow Lakes Reserve and band assets. The Autonomous Sinixt asserted that it was the tribal group that had the primary relationship with the Arrow Lakes Band and the Arrow Lakes Reserve.

    The Tribunal dismissed the application. It noted that the Autonomous Sinixt was not a First Nation and therefore is precluded by the Specific Claims Tribunal Act from being granted party status. It also noted that the Autonomous Sinixt did not fulfill the test for intervention used by the Tribunal.

    ʔaq̓am v. His Majesty the King in Right of Canada, 2024 SCTC 4

    The ʔakisq̓nuk First Nation applied for party status during the compensation phase of the claim filed by ʔaq̓am. The validity phase of this claim had been determined by a consent order filed by the parties on March 20, 2019, in which the Crown admitted to breaching its fiduciary duty to ʔaq̓am by failing to protect certain lands from pre-emption, and by later failing to challenge those pre-emptions. The parties informed the Tribunal that they intended to negotiate compensation. The ʔakisq̓nuk First Nation claimed that it had historically used and occupied the same lands, had a direct interest in the proceedings, and therefore should be granted party status.

    The Tribunal dismissed the application. It noted that the application came eight years after the claim was first filed, seven years after the ʔakisq̓nuk First Nation received notice under section 22 of the Specific Claims Tribunal Act informing it of the existence of the claim, and three years after liability was established. The Tribunal also found that the ʔakisq̓nuk First Nation had not provided sufficient evidence to demonstrate that the delay was reasonable.

    Waterhen Lake First Nation v. His Majesty the King in Right of Canada, 2024 SCTC 5

    In this matter, the Waterhen Lake First Nation argued that a reserve of 29,187.40 acres was created in 1921, when the First Nation adhered to Treaty No. 6. However, when the reserve was confirmed by the federal Crown by an Order in Council in 1930, the area of the reserve had been reduced to 19,772.80 acres. The Waterhen Lake First Nation argued that because the reserve had already been created in 1921, the reduction represented an illegal taking. The First Nation also claimed that, again in 1921, the Crown had promised to set apart a timber reserve for the use of the Waterhen Lake First Nation. This timber reserve was never created.

    Using the test from Ross River, the Tribunal determined that the Crown did have an intention to create a reserve, but that intention was always subject to the treaty land entitlement formula found in Treaty No. 6. Therefore, any setting apart of land in 1921 was conditional, to be confirmed based on population, which occurred in 1930. However, the Tribunal did find that the Crown had promised to set apart a timber reserve and failed to do so—this represented a breach of the Crown’s fiduciary duty. While no illegal taking occurred, the result of the broken promise had the same effect as an illegal taking. The Tribunal awarded compensation based on the current value of the land, as well as the loss of its use since 1921.

    Onion Lake Cree Nation et al. v. His Majesty the King in Right of Canada, 2024 SCTC 6

    In this matter, the Onion Lake Cree Nation, Cold Lake First Nations, Frog Lake First Nation and Kehewin Cree Nation sought leave to amend their declaration of claim to further “particularize” allegations made against the Crown. The effect of this particularization would be to split what appeared to be a single claim into multiple claims—each of which, according to the four First Nations, would be subject to a separate statutory limit on compensation. The Crown argued that the statutory compensation limit applies to an overall claim, and that the Tribunal did not have the jurisdiction to hear the amendments because the particularized claims had not gone through the specific claims process.

    The Tribunal ruled that it did have jurisdiction, as the allegations were based on the same facts previously submitted to the Minister of Crown-Indigenous Relations as part of the specific claims process. The Tribunal also allowed the amendments but noted that the application of its compensation provisions are dictated by the nature of a validity finding. Without such a finding in this case, it is not yet possible to determine how those provisions apply. As a result, the question of whether there is one or multiple claims remains open and will be determined in the decision on the merits.

    The Innu of Uashat mak Mani-Utenam v. His Majesty the King in Right of Canada, 2024 SCTC 7

    In this bifurcated claim, the validity phase concluded when a decision was released in 2020. To begin the compensation phase, the Innu of Uashat mak Mani-Utenam filed an amended declaration of claim detailing the losses resulting from the established breaches, and the compensation sought. The Crown filed an application to strike parts of the amended declaration of claim and to have the associated evidence declared inadmissible, claiming that certain amendments were contrary to the bifurcation order, the previous pleadings, the validity decision and the principle of res judicata.

    The Tribunal dismissed the application, for two main reasons. First, it noted that the doctrine of res judicata applies not only to a decision’s disposition, but also to its underlying reasons. It recognized that although the losses the Crown sought to strike are not listed in the disposition, they are clearly identified in the underlying reasons. Second, the Tribunal held that while the decision’s disposition identified certain losses, it also left open the possibility of additional, previously unidentified losses arising from the same breaches determined in the validity decision.

    Okanagan Indian Band v. His Majesty the King in Right of Canada, 2025 SCTC 1

    The Westbank First Nation applied for party status in the claim filed by the Okanagan Indian Band. As noted above, in this matter the Okanagan Indian Band asserts that the Crown breached its legal duties when it failed to honour the wishes of the Arrow Lakes Band and the Okanagan Indian Band to amalgamate the two First Nations in 1952. The Okanagan Indian Band asserts this breach deprived the Okanagan Indian Band of the use and benefit of the Arrow Lakes Reserve and band assets. The Westbank First Nation argued that because it was split off from the Okanagan Indian Band in the 1960s, it has the same legal interest in the claim as the Okanagan Indian Band.

    The Tribunal agreed. It noted that the situation was comparable to Doig River First Nation and Blueberry River First Nations v. Her Majesty the Queen in Right of Canada, 2013 SCTC 7 and Birch Narrows First Nation v. Her Majesty the Queen in Right of Canada, 2018 SCTC 8, where applications for party status were granted in similar situations. The Tribunal granted the Westbank First Nation party status in this claim.

    Updated Practice Directions

    In the annual report for fiscal year 2023–2024, the Tribunal said it would update its Practice Directions to make them easier to understand and use. We are pleased to say that the update was completed earlier this year, and the revised Practice Directions are now available on the Tribunal’s website.

    Practice Directions augment both the Specific Claims Tribunal Act and the Specific Claims Tribunal Rules of Practice and Procedure by giving parties additional—and often more detailed—instructions on how claims are managed and advanced. They offer guidance on topics such as the service of claims, proof of service, access to audio recordings, filings, formatting of written submissions, subpoenas, mediation, and settlement. The revisions reflect how the Tribunal works in practice and aim to use clearer language. We hope they help claimants, respondents, and others who appear before the Tribunal.

    Statistical overview

    The following statistical table provides a summary of the Tribunal’s work during fiscal year 2024–2025 and since it began operating in 2011.

     Total in fiscal year
    2024–2025
    Total 
    since 2011 
    Hearings held11251
    Case management conferences held742,019
    Decisions issued798
    Orders issued104858
    Endorsements issued 661,496

    Looking ahead to 2025–2026

    Deeper engagement with indigenous culture and law

    Over the course of the next few years, the Tribunal intends to deepen its engagement with Indigenous culture and law as it hears and determines specific claims brought by First Nations against the Crown. The Tribunal already engages significantly with Indigenous culture through its unique relationship to oral history and participation in ceremony, and believes that a deeper engagement is not only possible but necessary to fulfill its mandate for reconciliation. 

    This deeper engagement will involve exploring ways to better incorporate Indigenous legal traditions and cultural values into the Tribunal’s processes and decisions, ensuring that they reflect the perspectives and lived experiences of the First Nations involved.

    As a first step in pursuing this deeper engagement, the Tribunal has reconstituted the Advisory Committee, made up of stakeholders from the Assembly of First Nations, the Specific Claims Branch, the Union of British Columbia Indian Chiefs, the Department of Justice, and others, with plans to meet more regularly. The Advisory Committee will play a vital role in guiding the Tribunal’s ongoing work and fostering collaboration with Indigenous communities. The Tribunal looks forward to sharing progress and outcomes as this important work evolves.