Rapport annuel 2024-2025

Table des matières

    Message de la présidente

    En tant que présidente du Tribunal des revendications particulières, j’ai le plaisir de présenter le rapport annuel pour l’exercice 2024–2025.

    Au cours du dernier exercice, le Tribunal a connu une augmentation du nombre de revendications déposées, d’audiences tenues et de décisions rendues. Bien que cette augmentation soit décevante à certains égards, car elle met en évidence le nombre important de revendications non réglées, le Tribunal demeure fier de jouer un rôle clé dans la stratégie de réconciliation du gouvernement du Canada. Le Tribunal est particulièrement honoré de la confiance accordée par les Premières Nations qui choisissent de comparaître devant lui.

    Dernièrement, j’ai beaucoup réfléchi à la relation entre le Tribunal et les Premières Nations. Depuis plus d’une décennie, le Tribunal a l’honneur de participer de manière significative à la vie des Premières Nations et de leurs membres, en particulier au sein de leurs communautés. Les membres et le personnel ont pris part à des cérémonies du calumet, se sont joints aux prières communautaires et ont appris la signification physique, spirituelle et juridique de certains aliments, de certaines plantes et de l’eau. Ils ont également découvert d’anciennes pratiques spirituelles et politiques et leur continuité avec les pratiques contemporaines, et ont participé à des feux sacrés. Ces expériences ont eu lieu tant dans des cadres formels qu’informels : nos membres et notre personnel disent avoir autant appris et apprécié le temps passé à partager des repas avec les membres des communautés que la participation aux cérémonies et aux activités organisées.

    Pour l’avenir, le Tribunal s’engage à approfondir ses relations avec les nations autochtones du Canada et à mieux comprendre leur culture et leur droit. Au cours des prochaines années, le Tribunal entend intégrer davantage la culture et les valeurs juridiques autochtones dans ses processus, y compris dans ses décisions, et espère travailler en étroite collaboration avec les parties prenantes afin d’orienter et de soutenir cet effort. Le Tribunal exerce un contrôle important et indépendant sur ses règles et procédures, et entend utiliser ce pouvoir discrétionnaire pour refléter les valeurs juridiques et culturelles des Premières Nations qu’il visite dans les décisions qu’il rend concernant leurs revendications.

    Pour appuyer ces travaux, le Tribunal a récemment reconstitué son comité consultatif, qui comprend des parties prenantes externes issues des Premières Nations, du ministère de la Justice et de la Direction générale des revendications particulières, et a l’intention de le réunir plus fréquemment pour faire progresser ces objectifs. Ce ne sera pas un processus facile ni simple. Le Tribunal reconnaît la multitude de nations autochtones au Canada et le caractère unique de leurs valeurs juridiques et culturelles, ainsi que les défis que posent l’identification et l’application du droit dans un contexte interculturel.

    Le mandat du Tribunal consiste à promouvoir la réconciliation entre les Premières Nations et la Couronne, dans l’intérêt de tous les Canadiens. Bien qu’il s’agisse d’une responsabilité exigeante, l’histoire du Tribunal montre que nous avons toujours relevé les défis sans les fuir. Nous continuerons d’aborder ce travail dans un esprit d’espoir et de résilience, et nous envisageons l’avenir avec confiance, tout en poursuivant ensemble ce travail important.

    Juge Victoria Chiappetta
    Présidente, Tribunal des revendications particulières

    Au sujet du Tribunal

    Aperçu

    Le Tribunal a été mis sur pied le 16 octobre 2008. Il fait partie de la politique La Justice, enfin du gouvernement fédéral et résulte d’une initiative conjointe historique avec l’Assemblée des Premières Nations visant à accélérer le règlement des revendications particulières pour que les Premières Nations revendicatrices obtiennent justice et que le gouvernement, l’industrie et l’ensemble des Canadiens soient fixés.

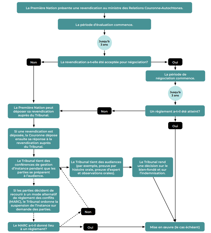
    Le processus de règlement des revendications particulières commence lorsqu’une Première Nation présente une revendication au ministre des Relations Couronne-Autochtones, afin de déterminer si la revendication sera acceptée pour négociation. La Direction des revendications particulières du ministère examine la revendication et les conseillers juridiques rédigent un avis juridique. Une recommandation est ensuite transmise au ministre des Relations Couronne-Autochtones. 

    Le Tribunal a compétence sur les revendications qui ne sont pas acceptées pour négociation après trois ans ou, si elles sont acceptées, pour lesquelles la négociation n’a pas donné lieu à un règlement après trois ans. Les instances devant le Tribunal ne sont pas des procédures d’appel ou de contrôle de la décision du ministre des Relations Couronne-Autochtones.

    Le diagramme ci-dessous donne un aperçu du processus de règlement des revendications particulières.

    Description du processus de règlement des revendications particulières

    Ce diagramme décrit les étapes du processus de règlement des revendications particulières. Le processus commence lorsqu’une Première Nation soumet sa revendication au ministre des Relations Couronne-Autochtone, déclenchant ainsi la période d’évaluation, qui peut durer jusqu’à trois ans.

    Si le ministre n’accepte pas de négocier la revendication, la Première Nation peut soumettre sa revendication auprès du Tribunal. La Couronne soumet alors sa réponse. Par la suite, les parties travaillent sur les préparatifs des audiences pendant que le Tribunal tiendra des conférences de gestion d’instances. Une fois les audiences sur le bien-fondé et l’indemnisation tenues, le Tribunal rendra sa ou ses décision(s). Si, à tout moment au cours de l’instance, les parties décident de recourir à un mode alternatif de règlement des conflits (MARC), le Tribunal suspendra l’instance à la demande des parties. Si un règlement est atteint par le biais d’un MARC, il passe à l’étape de la mise en œuvre; si aucun règlement n’est atteint par un MARC, les parties reprendront l’instance devant le Tribunal.

    Si le ministre accepte de négocier la revendication, le processus de négociation commence. Si un règlement est atteint, il passe à l’étape de la mise en œuvre. Si, après trois ans, aucun règlement n’a été conclu, la Première Nation peut soumettre sa revendication au Tribunal.

    Qu’entend-on par revendication particulière?

    Les revendications particulières peuvent comprendre des revendications fondées sur la violation présumée des obligations légales de la Couronne concernant les traités, les terres et les ressources des réserves ou les fonds en fiducie des Premières Nations. Le Tribunal est habilité à verser une indemnité maximale de 150 millions de dollars aux Premières Nations revendicatrices pour ces violations. Plus précisément, les revendications particulières sont des revendications ouvrant droit à une indemnisation fondées sur :

    • l’inexécution d’une obligation légale de la Couronne liée à la fourniture d’une terre ou de tout autre élément d’actif sous l’autorité d’un traité ou de tout autre accord conclu entre la Première Nation et la Couronne;
    • la violation d’une obligation légale de la Couronne découlant de tout texte législatif « relatif aux Indiens ou aux terres réservées pour les Indiens »;
    • la location ou la disposition, sans droit, par la Couronne, de terres d’une réserve;
    • la violation d’une obligation légale de la Couronne découlant de la fourniture ou de la non-fourniture de terres d’une réserve;
    • l’administration par la Couronne de terres d’une réserve, de « l’argent des Indiens » ou de tout autre élément d’actif de la Première Nation;
    • l’absence de compensation adéquate pour la prise ou l’endommagement, sous l’autorité d’un pouvoir légal, de terres d’une réserve par la Couronne ou un organisme fédéral;
    • la fraude, de la part d’un employé ou d’un mandataire de la Couronne, relativement à l’acquisition, à la location ou à la disposition de terres d’une réserve.

    Le travail du Tribunal

    Le Tribunal est souvent saisi de revendications complexes, tant sur le plan des faits que sur celui de l’application de la loi. De nombreuses revendications, même si elles sont relativement simples, font l’objet d’une audience complète pour évaluer le bien fondé de la revendication et, si elle est jugée fondée, déterminer l’indemnité correspondante. Des demandes préliminaires sur la compétence, l’admissibilité de la preuve et d’autres questions sont souvent présentées. Le dossier comprend fréquemment des témoignages par histoire orale, des témoignages d’experts et une abondante preuve documentaire, qui s’étend parfois sur plus d’un siècle.

    Le processus devant le Tribunal prend en compte les intérêts et les besoins des parties prenantes ainsi que l’objectif de réconciliation. La tenue d’audiences dans les communautés des Premières Nations revendicatrices est une partie essentielle du processus. Voilà une grande différence avec les cours de justice, où les parties prenantes doivent plutôt se rendre elles-mêmes au palais de justice pour participer aux audiences ou les observer. Il en découle évidemment qu’il n’est pas possible pour le Tribunal de tenir des audiences consécutives avec la même efficacité qu’une cour.

    Prise en compte de la diversité culturelle

    La Loi sur le Tribunal des revendications particulières prévoit, à l’article 13, que le Tribunal peut « tenir compte de la diversité culturelle dans l’élaboration et l’application de ses règles ». La liste ci-dessous montre comment le Tribunal a acquis une expertise pour mener des procédures judiciaires adaptées à la diversité culturelle sans compromettre l’intégrité du processus.

    Audiences portant sur l’histoire orale

    Ces audiences, tenues dans les communautés des Premières Nations revendicatrices, sont souvent planifiées le plus tôt possible dans le cycle de l’instance d’une revendication devant le Tribunal, pour reconnaître l’importance de préserver le témoignage des aînés. Elles sont une partie essentielle du processus et de l’effort de réconciliation.

    Dans certains cas, le Tribunal peut accepter qu’une cérémonie de vérité par un groupe d’aînés remplace un serment ou une déclaration solennelle avant qu’ils ne donnent leur témoignage.

    Visite des lieux

    Le membre qui préside l’audience se rend, lorsqu’on lui en fait la demande, sur le territoire d’une Première Nation pour visiter la terre faisant l’objet d’une revendication; il est accompagné des parties, du personnel du Tribunal et de membres de la communauté.

    Cérémonies

    Les membres de la communauté d’une Première Nation organisent souvent des cérémonies d’ouverture et de clôture avant ou après les instances devant le Tribunal. Le Tribunal accueille favorablement les demandes de participation à de telles cérémonies. Parmi les exemples de cérémonies, mentionnons les cérémonies de la maison longue qui comprennent des chants et des danses, les cérémonies de tambour, les cérémonies de purification par la fumée et les cérémonies du calumet.

    Prière

    Des prières de bienvenue sont souvent prononcées au début d’une audience par un chef, un aîné ou une autre personne désignée.

    Adaptation linguistique

    Le Tribunal accueille favorablement les témoins qui souhaitent témoigner dans leur langue, avec l’aide d’interprètes qualifiés. Il s’agit d’une pratique courante dans le cadre des audiences du Tribunal.

    De plus, le Tribunal encourage le développement professionnel continu des membres et du personnel du Tribunal sur les questions de la diversité culturelle.

    Bilan de l’exercice 2024–2025

    Notre effectif

    Membres du Tribunal

    La Loi sur le Tribunal des revendications particulières permet au Tribunal d’avoir jusqu’à six membres à temps plein, ou un nombre équivalent de membres à temps partiel, ou une combinaison de membres à temps plein et à temps partiel, pourvu que le temps total consacré à leurs fonctions n’excède pas celui qu’y consacreraient six membres à temps plein. 

    Le gouverneur en conseil établit une liste de six à dix huit juges de juridiction supérieure qui peuvent être nommés membres du Tribunal. Celui-ci choisit le président et les autres membres du Tribunal parmi les juges figurant sur cette liste. Chaque membre du Tribunal peut servir jusqu’à deux mandats consécutifs de cinq ans chacun, pour un maximum de dix ans au total, à condition qu’il demeure juge d’une juridiction supérieure pendant toute la durée de son mandat au Tribunal.

    Le Tribunal a commencé l’exercice 2024–2025 avec quatre membres, la plupart étant à temps partiel. Ces membres sont :

    Membre du TribunalDate de nominationExpiration du mandatTemps plein ou temps partiel
    Juge V. Chiappetta11 décembre 202011 décembre 2025Temps plein (présidente)
    Juge T. Ducharme13 avril 202113 avril 2026Temps partiel (membre)
    Juge D. MacDonald19 avril 202119 avril 2027Temps partiel (membre)
    Juge D. Roy26 mai 202226 mai 2027Temps partiel (membre)

    Structure organisationnelle

    Le président du Tribunal est un membre à temps plein qui, selon la Loi sur le Tribunal des revendications particulières, dirige le Tribunal et supervise ses activités. Il est responsable de la répartition des tâches entre les membres et de la gestion des activités du Tribunal. Cependant, le président ne supervise pas directement les membres du Tribunal ni personne d’autre. Chaque membre est un décideur indépendant selon la loi et la tradition juridique. 

    Les conseillers juridiques du Tribunal aident les membres à trancher les questions de droit. Ils sont des employés du Service canadien d’appui aux tribunaux administratifs (SCDATA), mais sont tenus par des normes juridiques d’indépendance, dont la primauté du devoir envers le Tribunal.

    Le SCDATA fournit aussi un soutien important au Tribunal par l’intermédiaire du greffe. Le greffier répartit le travail entre les agents principaux du greffe et en supervise l’exécution. Ceux ci sont responsables de diverses tâches, à la fois pendant et entre les audiences. Ils classent les documents envoyés par les parties, fixent les dates des audiences et des conférences de gestion d’instance, réservent et préparent les salles où se tiennent les audiences en personne, gèrent les ressources de vidéoconférence pour les audiences virtuelles, et enregistrent et consignent les éléments de preuve présentés dans le cadre d’une audience. Les agents principaux du greffe veillent aussi à ce que les audiences soient bien enregistrées : ils transportent l’équipement audio (microphones, câbles et dispositifs d’enregistrement) dans des régions souvent éloignées et s’assurent de leur bon fonctionnement.

    Le Tribunal a recours aux services d’une réviseure à temps plein, qui s’assure que les décisions, les ordonnances, les procès-verbaux et les autres communications soient bien structurés, intelligibles et conformes au style établi par le Tribunal. Elle gère également la traduction des décisions, la diffusion des décisions et des communications, le contenu du site Web et le rapport annuel.

    Le SCDATA fournit aussi les locaux, les salles d’audience, les services informatiques et les nombreux autres outils et services nécessaires pour soutenir les opérations du Tribunal. Enfin, comme dans le cas des autres tribunaux desservis par le SCDATA, un directeur exécutif est nommé pour s’occuper de la prestation des services, avec le soutien d’un adjoint administratif.

    Le Tribunal est au niveau de dotation requis pour assurer un fonctionnement efficace de l’administration. Le Tribunal comprend 12 postes de fonctionnaires. Parmi ceux-ci, huit postes sont partagés avec d’autres tribunaux desservis par le SCDATA, et un poste est vacant.

    Finances

    En 2024–2025, le Tribunal disposait de ressources financières suffisantes pour gérer efficacement sa charge de travail. Ces ressources financières proviennent du budget intégré du SCDATA. De plus amples renseignements sur les ressources financières sont disponibles sur le site Web du SCDATA, dans la section Rapports.

    Charge de travail

    Répartition géographique

    Dix nouvelles revendications ont été déposées auprès du Tribunal au cours de l’exercice 2024–2025, portant le total des revendications déposées depuis son ouverture en 2011 à 154. La répartition géographique de toutes les revendications est la suivante :

    Détails
    • Colombie-Britannique : 48 revendications
    • Alberta : 23 revendications
    • Saskatchewan : 44 revendications
    • Manitoba : 10 revendications
    • Ontario : 8 revendications
    • Québec : 18 revendications
    • Nouveau-Brunswick : 3 revendications

    Gestion des instances

    Le Tribunal assure la gestion des instances pour toutes les revendications dont il est saisi. Le 31 mars 2025, 84 revendications avaient été fermées, laissant 70 revendications devant le Tribunal. Au cours de l’exercice 2024–2025, le Tribunal a tenu un total de 74 conférences de gestion d’instance pour lesquelles 66 procès-verbaux ont été rédigés. Durant cette même période, le Tribunal a aussi été appelé à rendre 104 ordonnances sur des questions provisoires.

    Règlements alternatifs

    L’un des objectifs de la Loi sur le Tribunal des revendications particulières est d’encourager « le règlement par la négociation des revendications bien-fondées ». Bien que le Tribunal continue d’offrir des services de médiation dirigée par un membre du Tribunal lorsqu’une ou les deux partie(s) exprime(nt) un intérêt pour la médiation, la voie privilégiée pour régler les revendications est la négociation.

    En date du 31 mars 2025, environ 44 % des revendications actives devant le Tribunal, c’est à dire 31 revendications, avaient été suspendues à la suite d’une demande des parties pour leur permettre de recourir activement à un mode alternatif de règlement des conflits, principalement par la négociation.

    Le Tribunal a vu 15 revendications faire l’objet d’un règlement définitif au cours de l’exercice 2024–2025. Cela porte le nombre total de revendications réglées entre les parties à 62. 

    Dans l’ensemble, le Tribunal demeure préoccupé par le temps qui s’avère nécessaire pour régler les revendications. D’une part, la négociation est le moyen privilégié pour y arriver. D’autre part, la durée excessive du processus de négociation nuit au règlement rapide des revendications et, si les négociations échouent, de nombreuses années peuvent s’écouler avant que les revendications ne soient entendues par le Tribunal.

    Jurisprudence

    Au cours de l’exercice 2024–2025, le Tribunal a tenu 11 audiences, portant le total à 251 audiences tenues depuis son ouverture en 2011. Pendant cette période, le Tribunal a rendu sept décisions : six concernant des demandes et une sur le fond. Un résumé de ces décisions suit ci-dessous. 

    Bande indienne d’Okanagan c. Sa Majesté le Roi du chef du Canada, 2024 TRPC 2

    Le Ktunaxa Nation Council, le corps dirigeant des quatre Premières Nations Ktunaxa, a demandé à se voir reconnaître la qualité de partie ou, subsidiairement, celle d’intervenant dans la revendication déposée par la bande indienne d’Okanagan. Dans cette affaire, la bande indienne d’Okanagan fait valoir que la Couronne a manqué à ses obligations légales en ne respectant pas le souhait de la bande des lacs Arrow et de la bande indienne d’Okanagan de fusionner les deux Premières Nations en 1952. La bande indienne d’Okanagan affirme que cette violation l’a privée de l’usage et du profit de la réserve de la bande des lacs Arrow et des éléments d’actif de cette bande.

    Le Tribunal a rejeté la demande pour trois raisons. Premièrement, le Tribunal a déterminé que le Ktunaxa Nation Council n’avait pas qualité pour agir : en vertu de la Loi sur le Tribunal des revendications particulières, seule une Première Nation peut être ajoutée comme partie, et seule une Première Nation ou une personne peut intervenir – le Ktunaxa Nation Council n’est pas une Première Nation ni une « personne ». Deuxièmement, le Tribunal a conclu que l’ajout du Ktunaxa Nation Council à la revendication élargirait indûment les questions en litige et détournerait l’attention de l’affaire telle qu’elle a été plaidée par les parties. Troisièmement, le Tribunal a conclu que le Ktunaxa Nation Council n’avait pas d’intérêt direct dans la revendication, en ce sens qu’il ne serait pas directement touché par l’issue de l’affaire.

    Bande indienne d’Okanagan c. Sa Majesté le Roi du chef du Canada, 2024 TRPC 3

    Les Autonomous Sinixt ont demandé à se voir reconnaître la qualité de partie ou, subsidiairement, celle d’intervenant dans la revendication déposée par la bande indienne d’Okanagan. Comme indiqué ci-dessus, dans cette affaire, la bande indienne d’Okanagan fait valoir que la Couronne a manqué à ses obligations légales en ne respectant pas, en 1952, le souhait de la bande des lacs Arrow et de la bande d’Okanagan de fusionner les deux Premières Nations. La bande d’Okanagan affirme que cette violation l’a privée de l’usage et du profit de la réserve de la bande des lacs Arrow et des éléments d’actif de cette bande. Les Autonomous Sinixt ont affirmé que leur groupe tribal est celui qui entretenait initialement un lien avec la bande des lacs Arrow et la réserve de la bande des lacs Arrow.

    Le Tribunal a rejeté la demande. Il a souligné que les Autonomous Sinixt ne sont pas une Première Nation et que, par conséquent, la Loi sur le Tribunal des revendications particulières les empêchait d’obtenir la qualité de partie. Il a également souligné que les Autonomous Sinixt ne satisfaisaient pas aux critères d’intervention utilisés par le Tribunal.

    ʔaq̓am c. Sa Majesté le Roi du chef du Canada, 2024 TRPC 4

    La Première Nation d’ʔakisq̓nuk a présenté une demande à se voir reconnaître la qualité de partie à l’étape d’indemnisation dans le cadre de la revendication déposée par ʔaq̓am. L’étape du bien-fondé de cette revendication avait été déterminée par une ordonnance sur consentement déposée par les parties le 20 mars 2019, dans laquelle la Couronne reconnaissait avoir manqué à son obligation fiduciaire envers ʔaq̓am en ne protégeant pas certaines terres contre la préemption et en ne contestant pas par la suite ces préemptions. Les parties ont informé le Tribunal de leur intention de négocier une indemnisation. La Première Nation d’ʔakisq̓nuk a fait valoir qu’elle avait historiquement utilisé et occupé les mêmes terres, qu’elle avait un intérêt direct dans la procédure et qu’elle devait donc se voir accorder la qualité de partie.

    Le Tribunal a rejeté la demande. Il a souligné que celle-ci avait été déposée huit ans après le dépôt initial de la revendication, sept ans après que la Première Nation d’ʔakisq̓nuk eut reçu, en vertu de l’article 22 de la Loi sur le Tribunal des revendications particulières, un avis l’informant de l’existence de la revendication, et trois ans après que la responsabilité eut été établie. Le Tribunal a également conclu que la Première Nation d’ʔakisq̓nuk n’avait pas produit d’éléments de preuve suffisants pour démontrer que ce délai était raisonnable.

    Première Nation de Waterhen Lake c. Sa Majesté le Roi du chef du Canada, 2024 TRPC 5

    Dans cette affaire, la Première Nation de Waterhen Lake a fait valoir qu’une réserve de 29 187,40 acres avait été créée en 1921, lorsque la Première Nation avait adhéré au Traité no 6. Cependant, lorsque la création de la réserve a été confirmée par la Couronne fédérale par un décret en 1930, sa superficie avait été réduite à 19 772,80 acres. La Première Nation de Waterhen Lake a fait valoir que, comme la réserve avait déjà été créée en 1921, cette réduction constituait une prise illégale. La Première Nation a également affirmé que, toujours en 1921, la Couronne avait promis de mettre de côté une réserve à bois pour l’usage de la Première Nation de Waterhen Lake. Cette réserve à bois n’a jamais été créée.

    À l’aide du critère établi dans l’arrêt Ross River, le Tribunal a conclu que la Couronne avait effectivement l’intention de créer une réserve, mais que cette intention était toujours assujettie à la formule de calcul des droits fonciers issus du Traité no 6. Par conséquent, toute mise en réserve de terres en 1921 était conditionnelle et devait être confirmée en fonction de la population, ce qui s’est produit en 1930. Toutefois, le Tribunal a conclu que la Couronne avait promis de mettre de côté une réserve à bois et qu’elle ne l’avait pas fait, ce qui constituait un manquement à son obligation fiduciaire. Bien qu’il n’y ait pas eu de prise illégale, le résultat du non-respect de la promesse avait le même effet qu’une prise illégale. Le Tribunal a accordé une indemnisation fondée sur la valeur actuelle des terres, ainsi que sur la perte de leur usage depuis 1921.

    Nation crie d’Onion Lake et al. c. Sa Majesté le Roi du chef du Canada, 2024 TRPC 6

    Dans cette affaire, la Nation crie d’Onion Lake, les Premières Nations de Cold Lake, la Première Nation de Frog Lake et la Nation crie de Kehewin ont sollicité l’autorisation d’amender leur déclaration de revendication amendée afin « d’apporter des précisions » aux allégations antérieures contre la Couronne. Les modifications proposées auraient pour effet de diviser ce qui semblait être une seule revendication en plusieurs revendications, chacune d’entre elles étant, selon les quatre Premières Nations, assujettie à une limite prévue par la loi en matière d’indemnisation. La Couronne a fait valoir que la limite prévue par la loi en matière d’indemnisation s’applique à une revendication distincte et que le Tribunal n’avait pas compétence pour se prononcer sur les modifications proposées, car celles-ci n’avaient pas fait partie des revendications soumises au processus de revendications particulières.

    Le Tribunal a conclu qu’il avait compétence, car les allégations étaient fondées sur les mêmes faits qui avaient déjà été soumis au ministre des Relations Couronne-Autochtones dans le cadre du processus de revendications particulières. Le Tribunal a également autorisé les modifications, mais a souligné que l’application de ses dispositions en matière d’indemnisation dépendait de la nature d’une conclusion du bien-fondé. En l’absence d’une telle conclusion dans la présente affaire, il n’est pas encore possible de déterminer comment ces dispositions s’appliquent. Par conséquent, la question de savoir s’il y a une ou plusieurs revendications reste ouverte et sera tranchée dans la décision sur le fond.

    Les Innus de Uashat mak Mani-Utenam c. Sa Majesté le Roi du chef du Canada, 2024 TRPC 7

    Dans cette revendication scindée, l’étape du bien-fondé s’est conclue par une décision rendue en 2020. Afin d’entamer l’étape d’indemnisation, les Innus de Uashat mak Mani-Utenam ont déposé une déclaration de revendication amendée détaillant les pertes résultant des manquements établis et l’indemnisation demandée. La Couronne a déposé une demande visant à faire radier certaines parties de la déclaration de revendication amendée et à faire déclarer inadmissible la preuve correspondante, alléguant que certaines modifications étaient contraires à l’ordonnance de scission, aux actes de procédure antérieurs, ainsi qu’au jugement final et au principe de la chose jugée.

    Le Tribunal a rejeté la demande pour deux raisons principales. Premièrement, il a souligné que la doctrine de la chose jugée s’applique non seulement à la décision, mais aussi aux motifs qui la sous-tendent. Il a reconnu que même si les pertes que la Couronne cherchait à faire radier ne figuraient pas dans la décision, elles étaient clairement identifiées dans les motifs qui la sous-tendaient. Deuxièmement, le Tribunal a conclu que, même si la décision identifiait certaines pertes, elle laissait ouverte la possibilité que des pertes supplémentaires, non identifiées auparavant, découlent des mêmes violations constatées dans la décision sur le bien-fondé.

    Bande indienne d’Okanagan c. Sa Majesté le Roi du chef du Canada, 2025 TRPC 1

    La Première Nation de Westbank a demandé de se voir reconnaître la qualité de partie dans la revendication déposée par la bande indienne d’Okanagan. Comme indiqué ci-dessus, dans cette affaire, la bande indienne d’Okanagan affirme que la Couronne a manqué à ses obligations légales en ne respectant pas le souhait de la bande des lacs Arrow et de la bande indienne d’Okanagan de fusionner les deux Premières Nations en 1952. La bande indienne d’Okanagan affirme que ce manquement l’a privée de l’usage et du profit de la réserve de la bande des lacs Arrow et des éléments d’actif de cette bande. La Première Nation de Westbank a fait valoir que, puisqu’elle s’est séparée de la bande indienne d’Okanagan dans les années 1960, elle a le même intérêt juridique dans la revendication que la bande indienne d’Okanagan.

    Le Tribunal a fait droit à cette demande. Il a souligné que la situation était comparable à celle qui prévalait dans les affaires Première Nation de Doig River c. Sa Majesté la Reine du chef du Canada, 2013 TRPC 7 et Première Nation de Birch Narrows c. Sa Majesté la Reine du chef du Canada, 2018 TRPC 8, où des demandes de qualité de partie avaient été accueillies dans des situations similaires. Le Tribunal a accordé la qualité de partie à la Première Nation de Westbank dans la présente revendication.

    Directives de pratique mises à jour

    Dans son rapport annuel pour l’exercice 2023–2024, le Tribunal a indiqué qu’il mettrait à jour ses directives de pratique afin de les rendre plus faciles à comprendre et à utiliser. Nous sommes heureux d’annoncer que cette mise à jour a été achevée plus tôt cette année et que les directives de pratique révisées sont désormais disponibles sur le site Web du Tribunal.

    Les directives de pratique complètent la Loi sur le Tribunal des revendications particulières et les Règles de procédure du Tribunal des revendications particulières en fournissant aux parties des instructions supplémentaires – souvent plus détaillées – sur la manière dont les revendications sont gérées et progressent devant le Tribunal. Elles offrent des précisions sur divers aspects, tels que la signification des revendications, la preuve de signification, l’accès aux enregistrements audio, le dépôt des documents, la mise en forme des observations écrites, les assignations à comparaître, la médiation et le règlement. Les révisions reflètent le fonctionnement pratique du Tribunal et visent à utiliser un langage plus clair. Nous espérons qu’elles seront utiles aux parties revendicatrices, aux parties intimées, ainsi qu’à toutes les autres personnes et Premières Nations qui comparaissent devant le Tribunal.

    Aperçu statistique

    Le tableau statistique ci-dessous présente un résumé des travaux menés par le Tribunal pendant l’exercice 2024–2025 et depuis son ouverture en 2011.

     Total au cours de l’exercice
    2024–2025
    Total 
    depuis 2011 
    Audiences11251
    Conférences de gestion d’instance742 019
    Décisions798
    Ordonnances104858
    Procès-verbaux661 496

    Regard sur 2025–2026

    Un engagement plus profond envers la culture et le droit autochtones

    Au cours des prochaines années, le Tribunal entend approfondir son engagement envers la culture et le droit autochtones dans le cadre de l’audience et du règlement de revendications particulières présentées par les Premières Nations contre la Couronne. Cet engagement repose déjà sur la relation unique que le Tribunal entretient avec l’histoire orale et sa participation à des cérémonies. Le Tribunal estime qu’un approfondissement de cette relation est non seulement possible, mais nécessaire pour remplir son mandat de réconciliation. 

    Cet engagement plus profond consistera à explorer des moyens de mieux intégrer les traditions juridiques et les valeurs culturelles autochtones dans ses processus et ses décisions, afin de garantir qu’ils reflètent les perspectives et les expériences vécues des Premières Nations concernées.

    À cette fin, le Tribunal a franchi une première étape importante en reconstituant le comité consultatif, composé de représentants de l’Assemblée des Premières Nations, de la Direction des revendications particulières, de l’Union des chefs indiens de la Colombie-Britannique, du ministère de la Justice et d’autres parties prenantes. Le Tribunal prévoit que le comité se réunira plus régulièrement et jouera un rôle essentiel dans l’orientation des travaux en cours du Tribunal et en favorisant la collaboration avec les communautés autochtones. Le Tribunal se réjouit de faire part des progrès et des résultats de l’évolution de ce travail important.